关于举办tyc5997太阳集团2023年教师教学创新大赛tyc5997太阳集团初赛的通知

2023年11月13日 14:14 tyc5997太阳集团 点击:[]

为深入学习贯彻习近平总书记关于教育的重要论述,落实立德树人根本任务,助力高校新文科、新工科、新农科、新医科四新建设,提前准备重庆市教委即将开展的2023年普通本科高校教师教学创新大赛,公司决定组织开展tyc5997太阳集团2023年教师教学创新大赛tyc5997太阳集团初赛,现将相关事宜通知如下:

一、指导思想

落实立德树人根本任务,落实以本为本、四个回归要求,聚焦OBE理念进行教学创新,深入推进数字化教学变革,引导教师潜心教书育人,形成卓越教学的价值追求和自觉行动,打造公司教学改革的风向标,全力推进公司本科教育质量革命

二、参赛对象和比赛分组

(一)参赛对象

公司在职或正式聘用教师,主讲教师近五年对参赛的本科课程讲授2轮及以上。以个人或团队形式报名,若以团队形式参赛,团队成员包括1名主讲教师和不超过3名团队教师。

(二)比赛分组

比赛根据主讲教师专业技术职务等级分正高组、副高组、中级及以下组、课程思政组(不限职称)四个组别。

三、比赛安排

(一)时间:20231117日,周五下午15:30-18:00

(二)地点:涵智楼1108

(三)比赛要求:每位参赛老师10分钟时间。请老师们准备3分钟说课,7分钟讲课。

四、评奖及奖励

本次比赛设一、二、三等奖,优秀奖。公司将对获奖教师颁发奖状和奖金,以资鼓励。

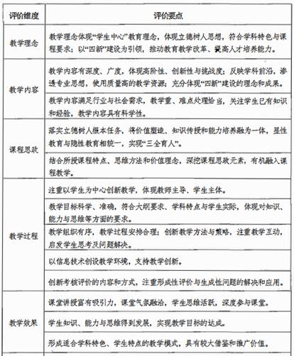
五、tyc5997太阳集团教师教学创新大赛初赛评分标准

 

 

 


tyc5997太阳集团  

2023年11月13日

上一条:11月17日公司会议安排 下一条:关于开展2023年绩效考核数据填报工作的通知

关闭